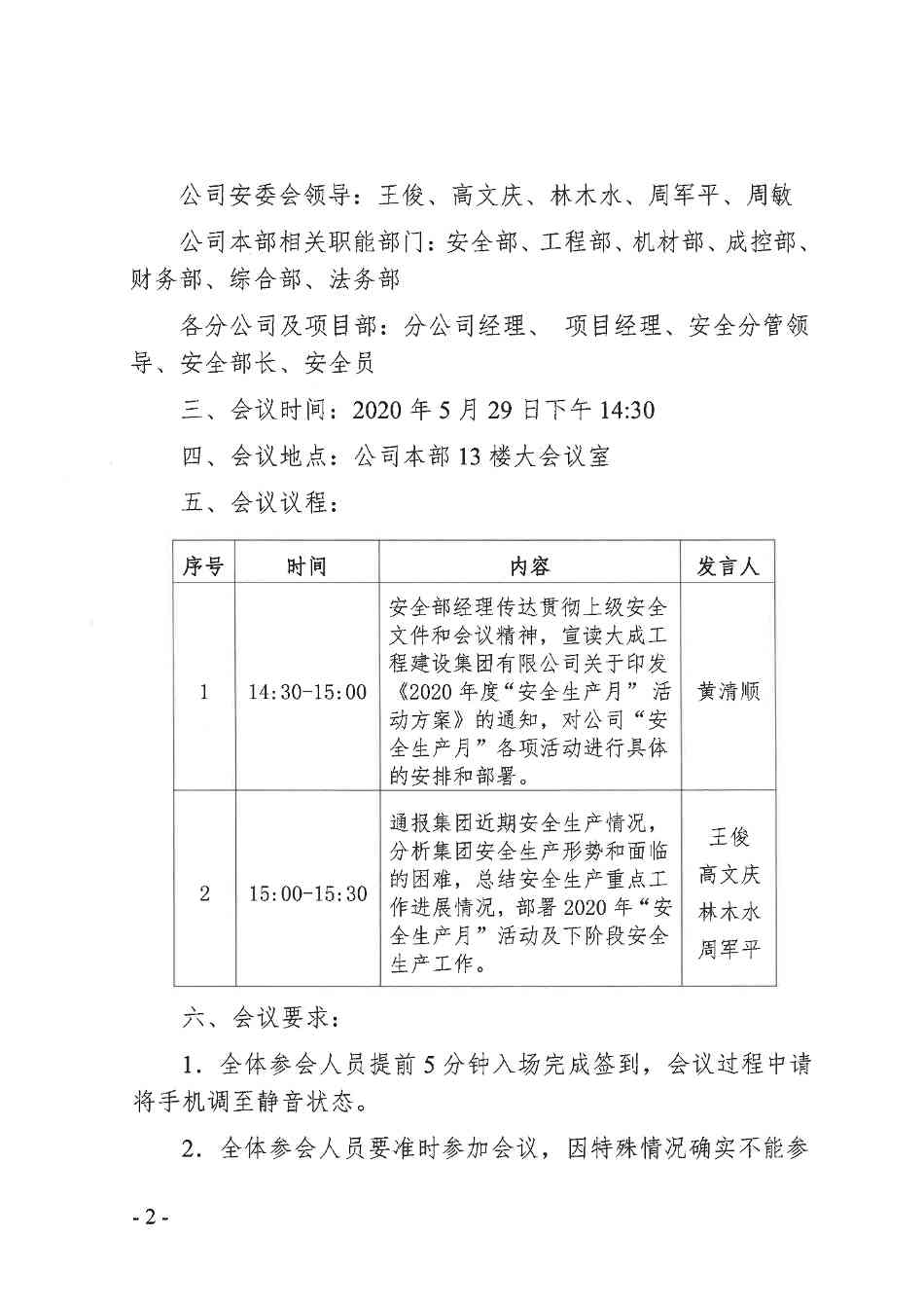
关于召开2020年“安全生产月”活动动员会议的通知
您好,欢迎访问双当建设工程网站
加入收藏
网站首页
关于我们
业务
国内
海外
新闻
安全
文化
您的位置:
首页
>
安全
.
安全
推荐产品
关于召开2020年“安全生产月”活动动员会议的通知
发布时间:2026-01-31 10:36:03
人气:
上一篇 : 关于进一步做好岁末年初安全生产工作的通知
下一篇 : 关于组织开展“安全生产月”活动的通知
推荐资讯
©2026 双当建设工程 版权所有 备案号:
鲁ICP备2025208294号-23
网站地图